View Latest Blog Entries
Close
Categories
Testing & Assessment Standard & Regulation Certification Aging Wires & Systems Maintenance & Sustainment Protection & Prevention Management Conference & Report Research Miscellaneous Arcing
Popular Tags
Visual Inspection High Voltage AS50881 MIL-HDBK MIL-HDBK-525 FAR Electromagnetic Interference (EMI) Maintenance AS4373 FAR 25.1707 Degradation Wire System
All Tags in Alphabetical Order
2021 25.1701 25.1703 3D print abrasion AC 120-102 AC 33.4-3 AC 43 Accelerated Aging accessibility Additive Manufacturing ADMT Aging Systems AIR6808 AIR7502 Aircraft Power System aircraft safety Aircraft Service Life Extension Program (SLEP) altitude Aluminum arc damage Arc Damage Modeling Tool Arc Fault (AF) Arc Fault Circuit Breaker (AFCB) Arc Resistance Arc Track Resistance Arcing Arcing Damage AS22759 AS22759/87 AS23053 AS29606 AS39029 AS4373 AS4373 Method 704 AS50881 AS5692 AS6019 AS6324 AS81824 AS83519 AS85049 AS85485 AS85485 Wire Standard AS9102 ASTM B230 ASTM B355 ASTM B470 ASTM D150 ASTM D2671 ASTM D495 ASTM D8355 ASTM D876 ASTM F2639 ASTM F2696 ASTM F2799 ASTM F3230 ASTM F3309 ASTM-B33 ATSRAC Attenuation Automated Wire Testing System (AWTS) Automotive Avionics backshell batteries bend radius Bent Pin Analysis Best of Lectromec Best Practice bonding Cable Cable Bend cable testing Carbon Nanotube (CNT) Certification cfr 25.1717 Chafing characteristic impedance Chemical Testing Circuit Breaker circuit design Circuit Protection cleaning clearance Coaxial cable cold bend collision comparative analysis Completed Harness Compliance Component Selection Condition Based Maintenance Conductor Conductor Testing conductors conduit Connector connector contacts Connector Durability Connector Failure Modes connector installation Connector rating connector selection connector testing connectors contacts Corona Corrosion Corrosion Preventing Compound (CPC) corrosion prevention Cracking creepage Custom component D-sub data analysis data cables degradat Degradation Delamination Derating design safety development diagnostic Dielectric breakdown dielectric constant Dimensional Life disinfectant Distributed Power System DO-160 dry arc dynamic cut through E-CFR electric aircraft Electrical Aircraft Electrical Component Electrical Power Electrical Testing Electrified Vehicles Electromagnetic Interference (EMI) Electromagnetic Vulnerability (EMV) Electrostatic Discharge EMC EMF EMI EN2235 EN3197 EN3475 EN6059 End of Service Life End of Year Energy Storage engines Environmental Environmental Cycling environmental stress ethernet eVTOL EWIS certification EWIS Component EWIS Design EWIS Failure EWIS sustainment EWIS Thermal Management EZAP FAA FAA AC 25.27 FAA AC 25.981-1C FAA Meeting failure conditions Failure Database Failure Modes and Effects Analysis (FMEA) FAQs FAR FAR 25.1703 FAR 25.1707 FAR 25.1709 Fault fault tree Filter Line Cable Firewall First Article Inspection Fixturing Flame Resistance Flammability fleet reliability Flex Testing fluid exposure Fluid Immersion Forced Hydrolysis fuel system fuel tank ignition Functional Hazard Assessment functional testing Fundamental Articles Fuse Future Tech galvanic corrosion Glycol Gold Gold plating Green Taxiing Grounding hand sanitizer handbook harness construction Harness Design harness installation harness protection harness testing hazard Hazard Analysis health monitoring heat shrink heat shrink tubing high current high Frequency high speed data cable High Voltage High Voltage Degradation High Voltage Systems HIRF History Hot Stamping Humidity Variation HV connector HV system ICAs IEC 60851 IEC60172 IEEE immersion impedance insertion loss Inspection installation installation safety Instructions for Continued Airworthiness insulating material insulating tape Insulation insulation breakdown insulation resistance insulation testing interchangeability IPC-D-620 ISO 17025 Certified Lab ISO 6722 ISO 9000 J1673 Kapton Laser Marking life limit life limited parts Life prediction life projection Lightning lightning protection liquid nitrogen lithium battery lunar Magnet wire maintainability Maintenance Maintenance costs Mandrel mean free path measurement mechanical stress Mechanical Testing MECSIP MIL-C-38999 MIL-C-85485 MIL-DTL-17 MIL-DTL-22992 MIL-DTL-23053E MIL-DTL-32630 MIL-DTL-3885G MIL-DTL-38999 MIL-E-25499 MIL-F-5372 MIL-HDBK MIL-HDBK-1646 MIL-HDBK-217 MIL-HDBK-454 MIL-HDBK-516 MIL-HDBK-522 MIL-HDBK-525 MIL-HDBK-683 MIL-HDBK-863 MIL-M-24041 MIL-STD-1353 MIL-STD-1560 MIL-STD-1798 MIL-STD-464 MIL-T-7928 MIL-T-7928/5 MIL-T-81490 MIL-W-22759/87 MIL-W-5088 MIL–STD–5088 Military 5088 modeling moon MS3320 NASA NEMA27500 Nickel nickel plating No Fault Found OEM off gassing Outgassing Over current Overheating of Wire Harness Parallel Arcing part selection Partial Discharge partial discharge at altitude Performance physical hazard assessment Physical Testing polyamide polyimdie Polyimide-PTFE polyurethane Potting Power over Ethernet power system Power systems predictive maintenance Presentation Preventative Maintenance Program Probability of Failure Product Quality PTFE pull through PWM quadrax Radiation Red Plague Corrosion Reduction of Hazardous Substances (RoHS) regulations relays Reliability removable contact Research Resistance Revision C Rewiring Project Risk Assessment S&T Meeting SAE SAE Committee SAE J1127 SAE J1128 Sanitizing Fluids schematic Scrape Abrasion Secondary Harness Protection separation separation distance Separation Requirements Series Arcing Service Life Extension Severe Wind and Moisture-Prone (SWAMP) Severity of Failure shelf life Shield Shielding Shrinkage signal signal cable signal reflection Silver silver plated wire silver-plating skin depth skin effect Small aircraft smoke Solid State Circuit Breaker Space Certified Wires Splice standards Storage stored energy superconductor supportability Sustainment System Voltage Temperature Rating Temperature Variation Test methods Test Pricing Testing testing standard Thermal Circuit Breaker Thermal Endurance Thermal Index Thermal Runaway Thermal Shock Thermal Testing tin Tin plated conductors tin plating tin solder tin whiskering tin whiskers top 5 Transient Troubleshooting TWA800 UAVs UL94 USAF validation verification video Visual Inspection voltage voltage differential Voltage Tolerance volume resistivity vw-1 WAIC wet arc white paper whitelisting Winding wire Wire Ampacity Wire Bend Wire Certification Wire Comparison wire damage wire failure wire performance wire properties Wire System wire testing Wire Verification Wireless wiring components wiring diagram work unit code

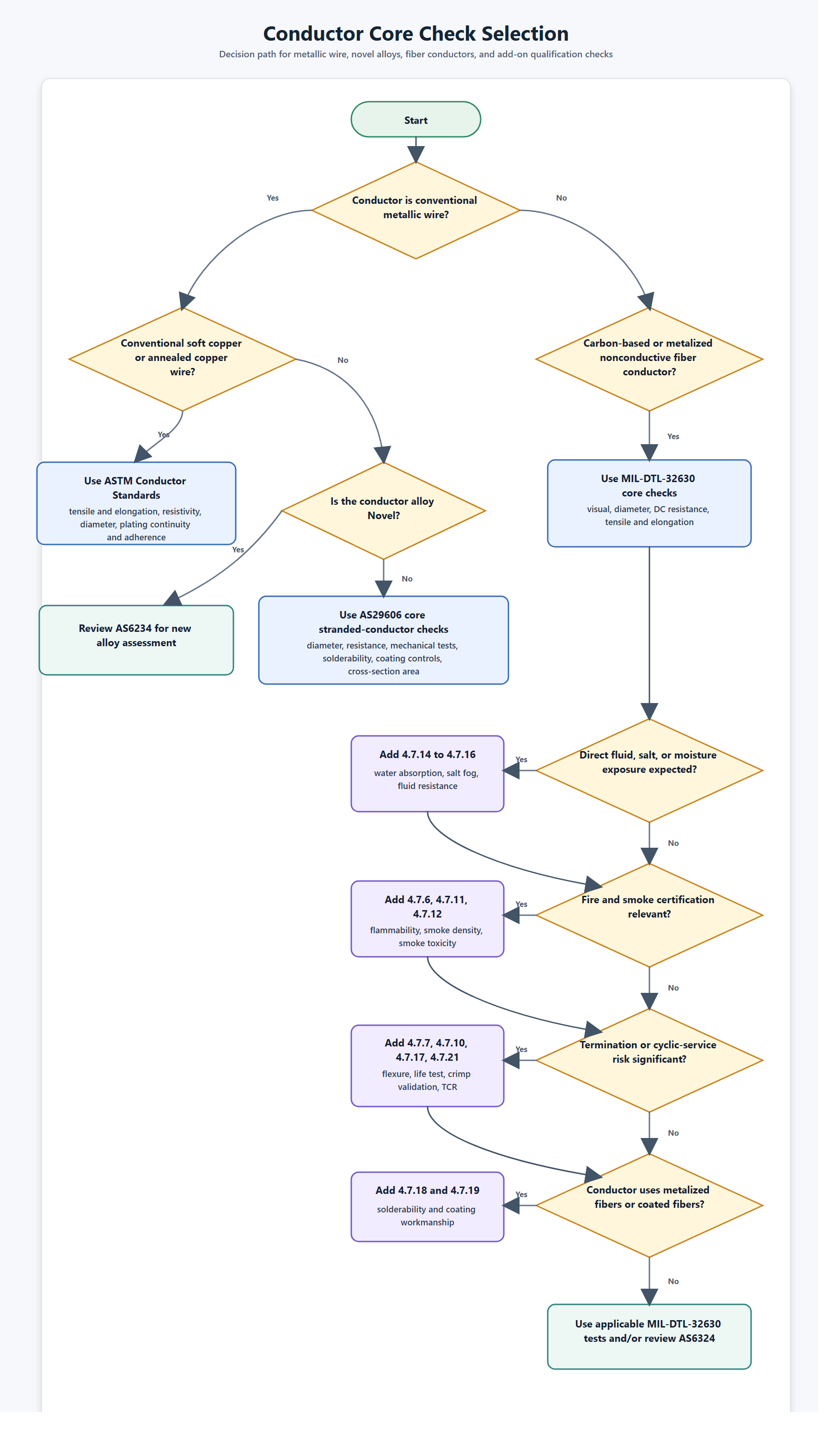
MIL-DTL-32630 vs ASTM B33 and AS29606

Standard & Regulation

Key Takeaways
  • The MIL-DTL-32630 standard provides extensive testing criteria to qualify novel conductor materials for aircraft use.
  • Compared to conductor standards such as ASTM B33 and AS29606, MIL-DTL-32630 is more robust and assesses more properties of the conductor under test.
  • Conductors with non-metallic cores require testing of properties that are typically considered low-risk for traditional conductors because the potential failure modes are different.

Metal conductors have been the primary (and pretty much only) means of transferring electrical energy for centuries. With recent technological developments, it is possible to use alternative materials such as nanotubes and metalized fibers as conductors. Because these non-traditional conductors rely on alternative materials, thorough testing is needed to assess their viability for high demand applications like aerospace systems.

With conductor standards like ASTM B33 (material-level specification for tin-coated soft or annealed copper wire) and AS29606 (finished-conductor specification for stranded copper, copper-alloy, aluminum, and thermocouple-extension conductors used in aerospace insulated wire) as a framework, the novel conductor types are better suited for testing in alignment with the MIL-DTL-32630. MIL-DTL-32630 is a performance specification for stranded uninsulated carbon-based conductive fiber conductors, including metalized nonconductive fibers treated as conductive fibers. As such, it carries a much broader set of qualification risks. This article reviews the requirements of these non-traditional conductors and how they align with traditional conductors.

Comparative Test Matrix

The following table lists the test methods that are called out in the MIL-DTL-32630.

Test

Method Reference

Acceptance Bias

Unique to MIL-DTL-32630

Visual examination — workmanship / obvious defects

Method 4.7.1

Must meet workmanship requirements

No

Diameter — finished-conductor geometry

Method 4.7.2

Must meet applicable specification-sheet dimensions

No

DC resistance — conductor electrical resistance

Method 4.7.3

Must meet specification-sheet resistance limit

No

Wire fusing time — overcurrent interruption behavior

Method 4.7.4

Must meet specification-sheet fusing criterion

Yes

Tensile strength and elongation — basic mechanical performance

Method 4.7.5

Must meet specification-sheet minima

No

Flammability — fire behavior

Method 4.7.6

Must meet flammability requirement in applicable sheet

Yes

Flexure endurance — cyclic bend durability

Method 4.7.7

Must meet minimum flex-life requirement

Yes

Weight loss under temperature and vacuum — outgassing/mass loss

Method 4.7.8

Must meet specification-sheet limit

Yes

Thermal shock — resistance to rapid temperature transitions

Method 4.7.9

Must meet post-shock requirement

Yes

Life test — durability under prescribed conditioning

Method 4.7.10

Must meet life-test requirement

Yes

Smoke density — optical smoke output

Method 4.7.11

Must meet maximum smoke-density limit

Yes

Smoke toxicity — hazardous combustion byproducts

Method 4.7.12

Must meet toxicity limits

Yes

Fungus resistance — biological susceptibility

Method 4.7.13

Must meet fungus-resistance requirement

Yes

Water absorption — moisture uptake

Method 4.7.14

Must meet levels specified in applicable spec sheet

Yes

Salt fog — corrosion / post-exposure stability

Method 4.7.15

Must meet salt-fog requirement of base/sheet

Yes

Resistance to fluids — direct fluid exposure durability

Method 4.7.16

Public synopsis: no more than 25% loss of tensile/elongation after exposure

Yes

Termination crimp — termination robustness

Method 4.7.17

Terminated conductor must withstand 4.7.10 life test

Yes

Conductor solderability — wetting of applicable conductors

Method 4.7.18; public synopsis links to MIL-STD-202 Method 208 / MIL-STD-2223 Method 5004

Must meet solderability criterion for applicable conductor types

No

Coating workmanship — fiber metalization integrity

Method 4.7.19

360-degree metal coating of individual fibers at 400X

Similar to plating requirements

Cross-sectional area — conductive area verification

Method 4.7.20

Must meet minimum cross-sectional-area requirement

Yes

Temperature coefficient of resistance — resistance stability with temperature

Method 4.7.21

Must meet TCR requirement in applicable sheet

Yes

It is important to note that these are the tests normally expected when managing novel materials, direct environmental exposure, combustion behavior, or termination risk. This is unlike ASTM B33 and AS29606 in that it is not only managing a conventional metallic conductor.

ASTM conductor specifications and AS29606 assume an established metallic strand system is tested. The MIL-DTL-32630, by contrast, covers carbon-based conductive fibers and even treats some metalized nonconductive fibers as qualifying conductors. This is why coating workmanship and TCR (thermal coefficient of resistance) matter so much. A metallic wire rarely needs a dedicated proof that every individual fiber is circumferentially metalized, but a metalized fiber bundle can lose current-carrying reliability if the coating is incomplete or electrically unstable with temperature.

Relative to metal conductor standards like ASTM B33 and AS29606, there are several tests that are uniquely MIL-DTL-32630-specific. In a way, one could argue that the MIL-DTL-32630 is more similar to the SAE AS6324, a standard for the qualification of new conductor alloys. Whereas the AS6324 seeks to gather data to determine alloy performance, it is still one more step removed from fielding a conductor than parts tested to the MIL-DTL-32630 standard.

Performance and Termination Behavior

AS29606 validates tensile, elongation, break strength, solderability, and DC resistance, but it does not evaluate the conductor’s ability to survive flex-life or termination life as a novel conductor system. MIL-DTL-32630’s concern with a broader range of conductors adds flexure endurance, life test, wire fusing time, and termination crimp because the failure modes are different. In MIL-DTL-32630’s scope, fiber breakage, resistance drift, localized current concentration, and termination-interface instability matter more than they do for conventional copper strands. The crimped termination must survive life testing, which ties conductor qualification directly to practical assembly robustness.

Regarding the different failure modes, a metalized fiber may either have breakage of the conductor coating or the fiber; loss of the coating will result in loss of the electrical continuity and loss of the fiber will result in the loss of the mechanical strength. The performance of both coating and fiber are important for these assessments.

Environmental Durability

Environmental durability is where MIL-DTL-32630 most obviously differs from ASTM B33 and AS29606. The MIL-DTL-32630 adds weight loss under temperature and vacuum, thermal shock, fungus resistance, water absorption, salt fog, and resistance to fluids. The additional tests make sense for a conductor material intended for harsh aerospace service where the conductor may be directly exposed. The fluid-resistance need is particularly important and is not part of the traditional metal conductor specifications. However, MIL-DTL-32630 does have a fluid resistance requirement to common aerospace fluids and requires that the metalized fibers are expected to retain mechanical performance after direct fluid exposure.

Safety

ASTM B33 has no flammability or smoke requirements, and AS29606 does not carry smoke-density or smoke-toxicity requirements in the conductor specification. Given that the MIL-DTL-32630 does have this requirement, it is a strong sign that the conductor itself is treated as a potential contributor to aircraft fire/smoke hazards, not merely as a hidden metallic core whose fire performance is downstream of insulation selection.

Divergence

Perhaps the biggest difference in methods is in coating evaluation. ASTM B33 asks whether the tin coating is continuous and adherent. AS29606 goes further for aerospace stranded conductors, requiring coating thickness verification, microsection verification for heavier-silver types after stranding, and no exposed base metal after stranding. MIL-DTL-32630’s coating-workmanship check is unique. The assessment examines whether each fiber fully and uniformly metalized in a way that preserves the current path. That is a fundamentally different question about manufacturing-control.

Conclusion

For conventional aerospace conductor procurement, the progression is clear: ASTM B33 qualifies an upstream tin-coated copper wire material, AS29606 qualifies a released aerospace stranded conductor, and MIL-DTL-32630 qualifies unconventional conductor technology, whose material architecture creates additional electrical, environmental, combustion, and termination risks. Manufacturers should, therefore, avoid treating MIL-DTL-32630 as simply “another conductor spec.” Suppliers should expect deeper qualification evidence and tighter process control with MIL-DTL-32630, and quality engineers should build their test plans around the fact that MIL-DTL-32630-specific tests are not paperwork overhead; they are the tests that close the risk gap left open when the conductor is not a conventional metal strand bundle.

For those interested in assessing their traditional and non-traditional conductor needs, contact Lectromec. Our ISO 17025 accredited lab is ready to help.

Michael Traskos

Michael Traskos

President, Lectromec

Michael has been involved in the field of EWIS for more than two decades and has worked on a wide range of projects from basic component testing, aircraft certification, and remaining service life assessments. Michael is an FAA DER with a delegated authority covering EWIS certification, the former chairman of the SAE AE-8A EWIS installation committee, and current vice chairman of the SAE AE-8D Wire and Cable standards committee.