View Latest Blog Entries
Close
Categories
Testing & Assessment Standard & Regulation Certification Aging Wires & Systems Maintenance & Sustainment Protection & Prevention Management Conference & Report Research Miscellaneous Arcing
Popular Tags
Visual Inspection High Voltage AS50881 MIL-HDBK MIL-HDBK-525 FAR Electromagnetic Interference (EMI) Maintenance AS4373 FAR 25.1707 Degradation Wire System
All Tags in Alphabetical Order
2021 25.1701 25.1703 3D print abrasion AC 120-102 AC 33.4-3 AC 43 Accelerated Aging accessibility Additive Manufacturing ADMT Aging Systems AIR6808 AIR7502 Aircraft Power System aircraft safety Aircraft Service Life Extension Program (SLEP) altitude Aluminum arc damage Arc Damage Modeling Tool Arc Fault (AF) Arc Fault Circuit Breaker (AFCB) Arc Resistance Arc Track Resistance Arcing Arcing Damage AS22759 AS22759/87 AS23053 AS29606 AS39029 AS4373 AS4373 Method 704 AS50881 AS5692 AS6019 AS6324 AS81824 AS83519 AS85049 AS85485 AS85485 Wire Standard AS9102 ASTM B230 ASTM B355 ASTM B470 ASTM D150 ASTM D2671 ASTM D495 ASTM D8355 ASTM D876 ASTM F2639 ASTM F2696 ASTM F2799 ASTM F3230 ASTM F3309 ASTM-B33 ATSRAC Attenuation Automated Wire Testing System (AWTS) Automotive Avionics backshell batteries bend radius Bent Pin Analysis Best of Lectromec Best Practice bonding Cable Cable Bend cable testing Carbon Nanotube (CNT) Certification cfr 25.1717 Chafing characteristic impedance Chemical Testing Circuit Breaker circuit design Circuit Protection cleaning clearance Coaxial cable cold bend collision comparative analysis Completed Harness Compliance Component Selection Condition Based Maintenance Conductor Conductor Testing conductors conduit Connector connector contacts Connector Durability Connector Failure Modes connector installation Connector rating connector selection connector testing connectors contacts Corona Corrosion Corrosion Preventing Compound (CPC) corrosion prevention Cracking creepage Custom component D-sub data analysis data cables degradat Degradation Delamination Derating design safety development diagnostic Dielectric breakdown dielectric constant Dimensional Life disinfectant Distributed Power System DO-160 dry arc dynamic cut through E-CFR electric aircraft Electrical Aircraft Electrical Component Electrical Power Electrical Testing Electrified Vehicles Electromagnetic Interference (EMI) Electromagnetic Vulnerability (EMV) Electrostatic Discharge EMC EMF EMI EN2235 EN3197 EN3475 EN6059 End of Service Life End of Year Energy Storage engines Environmental Environmental Cycling environmental stress ethernet eVTOL EWIS certification EWIS Component EWIS Design EWIS Failure EWIS sustainment EWIS Thermal Management EZAP FAA FAA AC 25.27 FAA AC 25.981-1C FAA Meeting failure conditions Failure Database Failure Modes and Effects Analysis (FMEA) FAQs FAR FAR 25.1703 FAR 25.1707 FAR 25.1709 Fault fault tree Filter Line Cable Firewall First Article Inspection Fixturing Flame Resistance Flammability fleet reliability Flex Testing fluid exposure Fluid Immersion Forced Hydrolysis fuel system fuel tank ignition Functional Hazard Assessment functional testing Fundamental Articles Fuse Future Tech galvanic corrosion Glycol Gold Gold plating Green Taxiing Grounding hand sanitizer handbook harness construction Harness Design harness installation harness protection harness testing hazard Hazard Analysis health monitoring heat shrink heat shrink tubing high current high Frequency high speed data cable High Voltage High Voltage Degradation High Voltage Systems HIRF History Hot Stamping Humidity Variation HV connector HV system ICAs IEC 60851 IEC60172 IEEE immersion impedance insertion loss Inspection installation installation safety Instructions for Continued Airworthiness insulating material insulating tape Insulation insulation breakdown insulation resistance insulation testing interchangeability IPC-D-620 ISO 17025 Certified Lab ISO 6722 ISO 9000 J1673 Kapton Laser Marking life limit life limited parts Life prediction life projection Lightning lightning protection liquid nitrogen lithium battery lunar Magnet wire maintainability Maintenance Maintenance costs Mandrel mean free path measurement mechanical stress Mechanical Testing MECSIP MIL-C-38999 MIL-C-85485 MIL-DTL-17 MIL-DTL-22992 MIL-DTL-23053E MIL-DTL-32630 MIL-DTL-3885G MIL-DTL-38999 MIL-E-25499 MIL-F-5372 MIL-HDBK MIL-HDBK-1646 MIL-HDBK-217 MIL-HDBK-454 MIL-HDBK-516 MIL-HDBK-522 MIL-HDBK-525 MIL-HDBK-683 MIL-HDBK-863 MIL-M-24041 MIL-STD-1353 MIL-STD-1560 MIL-STD-1798 MIL-STD-464 MIL-T-7928 MIL-T-7928/5 MIL-T-81490 MIL-W-22759/87 MIL-W-5088 MIL–STD–5088 Military 5088 modeling moon MS3320 NASA NEMA27500 Nickel nickel plating No Fault Found OEM off gassing Outgassing Over current Overheating of Wire Harness Parallel Arcing part selection Partial Discharge partial discharge at altitude Performance physical hazard assessment Physical Testing polyamide polyimdie Polyimide-PTFE polyurethane Potting Power over Ethernet power system Power systems predictive maintenance Presentation Preventative Maintenance Program Probability of Failure Product Quality PTFE pull through PWM quadrax Radiation Red Plague Corrosion Reduction of Hazardous Substances (RoHS) regulations relays Reliability removable contact Research Resistance Revision C Rewiring Project Risk Assessment S&T Meeting SAE SAE Committee SAE J1127 SAE J1128 Sanitizing Fluids schematic Scrape Abrasion Secondary Harness Protection separation separation distance Separation Requirements Series Arcing Service Life Extension Severe Wind and Moisture-Prone (SWAMP) Severity of Failure shelf life Shield Shielding Shrinkage signal signal cable signal reflection Silver silver plated wire silver-plating skin depth skin effect Small aircraft smoke Solid State Circuit Breaker Space Certified Wires Splice standards Storage stored energy superconductor supportability Sustainment System Voltage Temperature Rating Temperature Variation Test methods Test Pricing Testing testing standard Thermal Circuit Breaker Thermal Endurance Thermal Index Thermal Runaway Thermal Shock Thermal Testing tin Tin plated conductors tin plating tin solder tin whiskering tin whiskers top 5 Transient Troubleshooting TWA800 UAVs UL94 USAF validation verification video Visual Inspection voltage voltage differential Voltage Tolerance volume resistivity vw-1 WAIC wet arc white paper whitelisting Winding wire Wire Ampacity Wire Bend Wire Certification Wire Comparison wire damage wire failure wire performance wire properties Wire System wire testing Wire Verification Wireless wiring components wiring diagram work unit code

WAIC in Aircraft: Which Systems Will Stay Wired?

Research

Key Takeaways
  • While the idea of a fully wireless aircraft may seem appealing from a weight savings perspective, there are several aircraft electrical needs that simply cannot be met with current wireless technology.
  • Many of the most safety-critical systems on aircraft require multiple levels of redundancy which simply cannot be replicated or sufficiently matched by wireless systems.
  • The introduction of extensive wireless functions also introduces a greater potential for EMI (Electromagnetic Interference).

Introduction

Miles of copper wire connect sensors, controls, and systems which add thousands of pounds to an aircraft, thus there has been a continuous drive for the use of lighter aluminum conductors, and maybe at some point, carbon nanotubes. Wireless Avionics Intra-Communications (WAIC) has emerged as a concept to “cut the cord” for certain intra-aircraft links. By using radio links between onboard components, WAIC could reduce wiring weight and simplify installation. Idealized models suggest that perhaps 20–30% of an aircraft’s wiring (especially for non-critical data communications) might be replaced by wireless systems. Beyond weight savings, wireless sensors offer easier reconfiguration and the ability to monitor hard-to-wire parts (like rotating or moving components). The background of this idea, the design approach, and its limitations are discussed in this article.

Overview

WAIC is defined as radiocommunication between two or more points on a single aircraft. It is a closed, exclusive network for safety-related avionics and is separated from other RF users such as Wi-Fi and air-to-ground communications. The International Telecommunication Union (ITU) allocated a protected worldwide frequency band 4200–4400 MHz for WAIC at WRC-15 (World Radiocommunications Conference – 2015). This frequency band is also used by radio altimeters, so to avoid conflicts, the WAIC transmitters must be ultra-low power and designed not to interfere with these critical sensors.

Accordingly, WAIC devices must operate at short range under 100 m, which is not an issue for most aircraft. As stated previously, the WAIC devices must be low power, between 10 mW for low-rate sensors and up to 50 mW for higher-rate nodes. Like all systems on aircraft, coordination is necessary, and international groups like RTCA SC-236 and EUROCAE WG-96 are developing minimum operational performance standards to ensure WAIC systems can safely coexist with existing avionics.

Expected Functions

Industry studies and the WAIC working group have identified candidate systems such as primary sensors and monitoring systems. Examples include smoke detectors, fuel tank sensors, landing gear monitors, proximity sensors for doors and cargo, cabin climate, structural health monitoring nodes, and even certain non-critical feedback signals from engines or flight control surfaces. The list are those items that are non-flight critical systems but are still important functions for aircraft operations and safety. The obvious goal is to reduce the wiring to improve fuel efficiency and reduce assembly/maintenance costs. The argument is that fewer wires would mean fewer failure points (no broken wire or corroded connector issues) and easier upgrades by simply adding wireless sensors where needed, but power would still be needed for these components.

While Lectromec’s articles focus on EWIS technologies, even the staunch supporter of WAIC must admit that it is no panacea. There will always remain crucial aircraft systems that cannot realistically be made wireless with today’s technology or safety criteria. In the weight-critical and safety-critical overlap that aerospace sits in, reliability and performance are top priority.

In the following sections, we examine the major categories of systems that will continue to rely on wired connections: (1) power distribution, (2) critical control systems, (3) high-data-rate links, (4) EMI-sensitive circuits, and other considerations. Understanding these boundaries is essential for a realistic adoption of WAIC – one that enhances aircraft performance without compromising safety or functionality.

Power Distribution: Wires Still Required for Energy Transfer

One fundamental limitation of going “all wireless” in an aircraft is power delivery. Electrical power cannot be sent wirelessly throughout an airliner in any practical way – at least not with the efficiencies, distances, and power levels required. While small-scale wireless charging (inductive pads, etc.) exist for consumer devices, scaling technology to support LRUs or actuators around a large airframe is infeasible. The vast majority of onboard systems will continue to receive power through hardwired electrical cables. Even a battery-powered wireless sensor node must ultimately get its battery charged or replaced, which in effect shifts the problem rather than eliminates the wire.

On a traditional wired system, a group of cables are bundled together to carry power and data/signals to a device, or in PoDL architectures, both may be in the same cable. In a wireless setup, the data may be transmitted wirelessly, but each remote device still needs a source of power – typically a battery or a local connection to power. This introduces several issues: added weight (batteries add mass, negating some of the weight savings of removing wires) and maintenance burden (batteries need regular replacement and/or monitoring). Wireless sensor networks can reduce structural weight, adding batteries will increase maintenance activities. In fact, studies have found that using wireless sensors ubiquitously for structural monitoring could be impractical largely because the sheer number of batteries required would negatively impact reliability and negate any cable weight savings. Long-life power is a major challenge – ideally, such wireless devices would need to last for years without intervention, something that is difficult to achieve with modern battery technology.

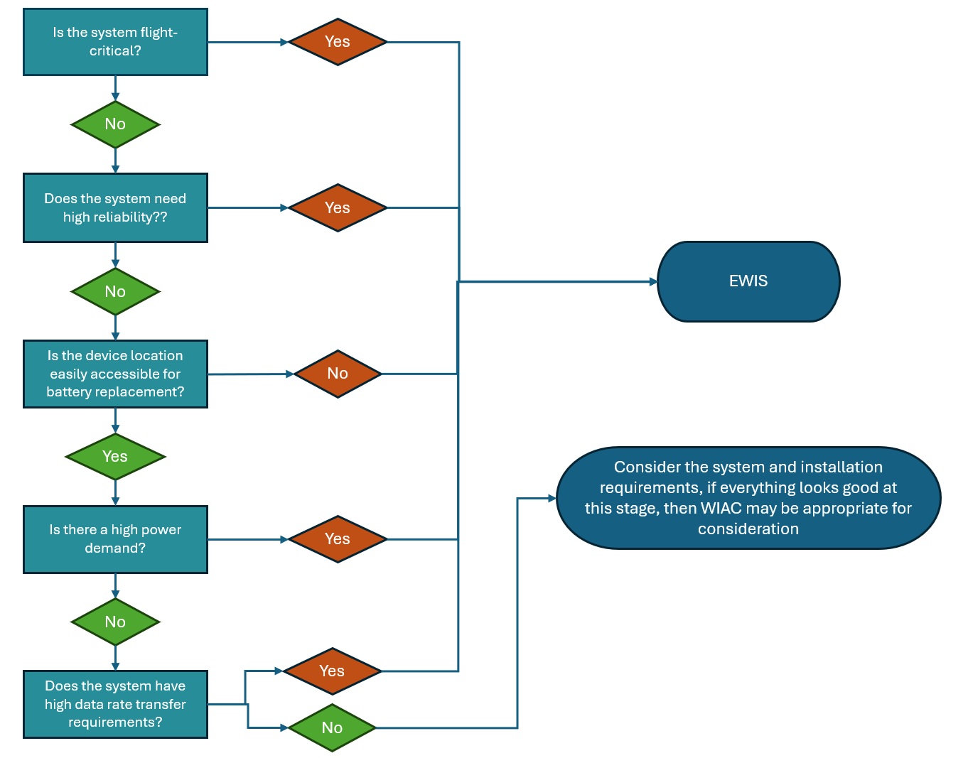
Safety-Critical Systems: Reliability and Control Cannot Go Wireless

Guidance for consideration of wireless system integration on aircraft.

Perhaps the most obvious category of systems that will remain wired are those classified as safety-critical, where failure or loss of signal could immediately endanger the aircraft and the flight control system. Modern airliners use fly-by-wire controls that send electrical signals to actuators that move the control surfaces. These fly-by-wire networks are designed with robust redundancy – typically triple or quadruple-redundant wiring and computers so that no single failure can sever the link between pilot and aircraft. In such a design, replacing even one of those physical wires with a wireless link would introduce an unreliability that is unacceptable under current safety standards.

Active transmitters and receivers can fail or lose reception due to interference or obstacles. In contrast, a passive shielded wire, properly routed, is essentially immune to electromagnetic noise and has no “range” issues (assuming signal attenuation is accounted for with the cable selection). Thus, for a flight-critical connection, OEMs tend to focus on adding more wires rather than risking a drop in reliability. Weight savings is simply not a consideration when the integrity of the flight controls is on the line.

Beyond flight controls, other Category A (most critical) systems include things like engine full-authority digital engine control (FADEC) command links, primary navigation sensor feeds, and communications between essential avionics. These also demand essentially 100% availability. It is not just a theoretical concern: one can imagine scenarios that make wireless links risky – e.g. strong external radio interference, intentional jamming, or even something as mundane as a blown fuse in a wireless transceiver could sever a vital control channel. With wires, especially multiple redundant wires, the failure modes are well understood and mitigated (physical separation, shielding, etc., per regulations).

With wireless systems, common-mode failures are harder to eliminate. For instance, if all wireless control links share the same frequency band, a single source of interference could conceivably affect them all simultaneously. No commercial airliner or certified aircraft today relies on wireless for real-time flight control actuation or critical sensor data, and regulatory agencies like FAA/EASA would require overwhelming proof of equal reliability before ever allowing it.

High Data-Rate Networks: Bandwidth and Latency Needs Favor Wires

Another domain where wires maintain an edge is high-bandwidth and real-time data networks. Aircraft are increasingly digital, with high-speed data buses carrying video, audio, and large volumes of sensor data. Current examples include avionics Ethernet backbones like AFDX (Avionics Full-Duplex Switched Ethernet, used in Airbus A380/A350, Boeing 787, etc.) running at 100 Mbps or more, high-speed ARINC 818 fiber optic links for high-resolution video, and Gigabit links for flight test instrumentation or in-flight entertainment. These wired networks can transport megabits to gigabits per second of data with low latency and are designed for deterministic performance (packets arrive on time, in sequence, with minimal loss).

In contrast, the current WAIC concepts are based on low-power wireless technologies closer to personal-area networks. For instance, many WAIC studies leverage IEEE 802.15.4-derived protocols, which typically offer data rates up to around 250 kbps per channel under ideal conditions. Even with more advanced modulation or channel bonding, the wireless throughput available for WAIC is orders of magnitude less than what modern wired avionics networks deliver. Moreover, wireless links often have higher latency and non-deterministic behavior – interference or contention can cause variable delays. A WAIC study acknowledged that while wireless is useful for many sensor needs, its “non-deterministic behavior and sensitivity to interference and jamming” mean these features “may not be sufficient to provide the real hard telecommunication required by aircraft applications [Link].” In other words, for the most timing-critical, data-heavy communications, wireless still falls short.

EMI-Sensitive Equipment: Managing Electromagnetic Interference

Electromagnetic interference (EMI) is always a concern in aircraft and EWIS design. Anyone who has gone through the DO-160 EMI testing requirements for components knows the complexity of aerospace component EMC verification tests. Avionics must operate amidst electromagnetic activity ranging from onboard sources (radios, transmitters, switching power supplies) to external sources (weather radars, lightning, and cosmic radiation). In this environment, adding new wireless transmitters (as WAIC does) must be done very carefully to avoid disrupting sensitive circuits. Certain systems are extremely EMI-sensitive thus the safest course is to keep them wired and physically separated from RF emitters.

Therefore, we can expect that EMI-critical systems will retain wired connections or heavily shielded means of communication. If a WAIC device is used, it might be in a shielded enclosure or turned off when not needed, etc., to mitigate interference. It is noteworthy that WAIC components will have to pass DO-160 radiated emissions tests – which limit the stray emissions that could affect other systems. Achieving those limits while transmitting RF is tricky; it means very controlled antenna designs and power levels. In summary, for avionics where signal purity is paramount (navigation, communication, certain sensors), designers will avoid introducing any unnecessary antennas. Wires, in these cases, remain the quieter and more secure option.

Conclusion

The advent of WAIC does herald a new era for aircraft systems, one where certain electrical connections can be made without physical wires. This offers exciting possibilities: easier installation of sensors in hard-to-reach spots and the possibility to reduce weight leading to fuel savings. As the technology and standards mature, OEMs will likely see more onboard systems take advantage of wireless intra-aircraft communications. Non-critical and auxiliary systems will go wireless first, while the critical systems will remain wired.

In practice, future aircraft will probably employ a hybrid network architecture. Heavy gauge power wires, high-speed data buses, and critical command wires will form the backbone (ensuring power and critical data get through under all conditions). The aircraft traditional physical EWIS will overlap with a mesh of WAIC nodes. This hybrid approach is hinted at by ongoing industry efforts – for example, using power-line communication or wireless only for secondary channels, and maintaining wired failsafes.

For the time being, those looking to support their EWIS component and system level testing and engineering support, contact Lectromec. We are ready to continue to support the industry as long as there is still at least one wire on aircraft.

Michael Traskos

Michael Traskos

President, Lectromec

Michael has been involved in the field of EWIS for more than two decades and has worked on a wide range of projects from basic component testing, aircraft certification, and remaining service life assessments. Michael is an FAA DER with a delegated authority covering EWIS certification, the former chairman of the SAE AE-8A EWIS installation committee, and current vice chairman of the SAE AE-8D Wire and Cable standards committee.